帐号

如何注销抖音帐号,需要什么条件?

如何注销抖音帐号,需要什么条件?

抖音注销最快方法1、打开抖音 app,点击“我”选项卡,进入个人主页。 点击右上角的三个点,进入设置页面。 滑到最底部,点击“账户与安全”。 点击“注销账号”,并输入账号密码进行确认。2、首先打开抖音,点击我,点击右上角的三横图标。设置,...

抖音 抖音账号 2024-08-02 75

可以购买抖音帐号吗?

可以购买抖音帐号吗?

1. 抖音号交易网是一个专门为抖音号交易设立的网站。该平台允许用户直接购买或出售抖音账号,用户可以在此发布自己的抖音号信息,包括粉丝数、点赞数和关注者等详细信息,以便其他用户进行搜索和浏览。2. 豆赞网是另一个专注于抖音号交易的网站。它提...

抖音 抖音账号 2024-08-02 73

可以购买抖音帐号吗?

可以购买抖音帐号吗?

1. 抖音号交易网是一个专门为抖音号交易设立的网站。该平台允许用户直接购买或出售抖音账号,用户可以在此发布自己的抖音号信息,包括粉丝数、点赞数和关注者等详细信息,以便其他用户进行搜索和浏览。2. 豆赞网是另一个专注于抖音号交易的网站。它提...

抖音 抖音账号 2024-08-02 70

抖音绑号显示帐号异常怎么办?

抖音绑号显示帐号异常怎么办?

抖音助力显示账号异常绑定失败,通常意味着由于某种原因,您的抖音账号在尝试进行助力活动时被系统检测为异常状态,因此无法成功绑定或参与该活动。可能的原因与解决方案:1. 账号安全问题:抖音系统对账号安全有严格的监控。如果您的账号存在被盗风险,...

账号异常 抖音账号 2024-08-02 49

抖音绑号显示帐号异常怎么办?

抖音绑号显示帐号异常怎么办?

抖音助力显示账号异常绑定失败,通常意味着由于某种原因,您的抖音账号在尝试进行助力活动时被系统检测为异常状态,因此无法成功绑定或参与该活动。可能的原因与解决方案:1. 账号安全问题:抖音系统对账号安全有严格的监控。如果您的账号存在被盗风险,...

账号异常 抖音账号 2024-08-02 80

我的抖音帐号在哪里?

我的抖音帐号在哪里?

以抖音11.6.0版本为例,想要查看自己的抖音账号,只需打开手机抖音,进入app后点击下方“我”,在抖音我的页面就可以看到头像下方的抖音号了,用户也可以点击编辑资料,打开后也有自己的抖音号。除此之外,用户也可以在抖音账号与安全页面查看自己...

抖音 抖音账号 2024-08-02 93

我的抖音帐号在哪里?

我的抖音帐号在哪里?

以抖音11.6.0版本为例,想要查看自己的抖音账号,只需打开手机抖音,进入app后点击下方“我”,在抖音我的页面就可以看到头像下方的抖音号了,用户也可以点击编辑资料,打开后也有自己的抖音号。除此之外,用户也可以在抖音账号与安全页面查看自己...

抖音 抖音账号 2024-08-02 79

怎样注销抖音的帐号?

怎样注销抖音的帐号?

抖音注销最快方法1、打开抖音 app,点击“我”选项卡,进入个人主页。 点击右上角的三个点,进入设置页面。 滑到最底部,点击“账户与安全”。 点击“注销账号”,并输入账号密码进行确认。2、首先打开抖音,点击我,点击右上角的三横图标。设置,...

抖音 注销账号 2024-08-02 113

怎样注销抖音的帐号?

怎样注销抖音的帐号?

抖音注销最快方法1、打开抖音 app,点击“我”选项卡,进入个人主页。 点击右上角的三个点,进入设置页面。 滑到最底部,点击“账户与安全”。 点击“注销账号”,并输入账号密码进行确认。2、首先打开抖音,点击我,点击右上角的三横图标。设置,...

抖音 注销账号 2024-08-02 75

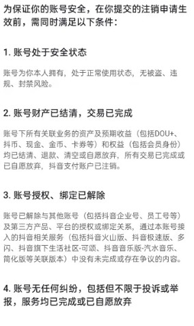
为何无法注销抖音帐号?

为何无法注销抖音帐号?

那是因为您的抖音账号不满足注销条件,所以您的账号不能被注销,具体需要满足那些条款我下面给您截图列出来,您看一下具体那一条不满足如果你发现上图的条件确实都满足了,那么久按照我下面的操作来处理就行了。我的手机品牌:真我。抖音版本号:23.8....

抖音 抖音账号 2024-08-02 69